Career Path for Artificial Intelligence Engineers

Written by:Nathan Rosidi
Artificial intelligence engineers are a very hot commodity in today's data jobs market. Learn everything you need to know about an AI engineering career.
Artificial intelligence (AI) is transforming industries for the better or worse. One change is the increased demand for AI engineers. Choosing this career might allow you to ride the AI wave rather than be crushed by it.
As an AI engineer, you’d be designing systems that mimic human behavior and decision-making, hoping to emulate the good, not the bad side of it. Sounds interesting?
If so, continue reading to learn about the career path, skills, educational requirements, and available opportunities.
What Does an Artificial Intelligence Engineer Do?
Let’s get to know the work AI engineers do.
Key Responsibilities
AI engineers create AI systems - the systems that mimic human decision making - recognizing patterns, understanding language, and learning from experience.
In smaller companies, AI engineers are expected to be full-stack practitioners, meaning they handle everything, from data to deployment.
However, in larger organizations, they focus on integrating, testing, and maintaining models in production. When talking about AI engineers, we’ll use this narrower definition. That way, it’ll be easier to avoid confusing AI engineers with data scientists and machine learning engineers.

In some companies, AI engineers will be only a part of the AI system-building workflow, sharing the responsibility with data scientists and machine learning engineers.
Real-World Applications
The work of AI engineers is not something vague that you rarely get in touch with. On the contrary! The chance is you already use many products in your daily life that AI engineers worked on. For example, your Netflix recommendations or Siri replying to your requests are powered by what AI engineers build.
Some other real-world applications include:
- Fraud detection in banking
- Predictive maintenance in factories
- Medical image analysis in healthcare
- Autonomous navigation in robotics and vehicles
Typical Industries Employing AI Engineers
Nowadays, with the rise of AI already world-shattering, you’d have to search high and low to find where AI engineers are not needed. Maybe Vatican City? Though at this point, even they might be using AI to recommend personalized prayers and spot liars during confession.
Until the Pope calls me to confirm this, I can safely say that these are the industries where you’ll most probably find a job:
- Tech - AI-powered features in apps and platforms
- Healthcare - diagnosis, drug discovery, patient data analysis
- Finance - algorithmic trading, credit scoring, fraud detection
- Retail - inventory forecasting, recommendation systems
- Manufacturing - smart automation and robotics
Increasingly, job offerings include smaller companies as the AI tools become more accessible.
Skills Required to Become an Artificial Intelligence Engineer
Even though the demand for AI engineers is increasing, it still doesn’t mean having a pen is enough to get you a job; you’ll need a potent mix of three skill categories.

Technical Skills
Strong technical foundations are essential for solving AI problems efficiently.

Let’s go through each of those technical skills.
Programming Languages
Being fluent in at least one of these programming languages is essential.

Python remains the dominant language in AI because of its rich ecosystem and easy syntax. It powers machine learning models, data pipelines, and AI experiments through libraries like NumPy, pandas, and scikit-learn.
In addition, you might also use:
- C++ - For high-performance computing and real-time applications
- Java - For large-scale enterprise systems and Android AI integrations
- R - For statistical modeling and academic research
Mathematics
AI isn’t some sorcery; it’s mathematics made useful. Equations and logic come alive through algorithms that learn from data. In particular, they are rooted in these branches of mathematics.

- Linear Algebra - For vector spaces, matrices, and neural networks
- Probability & Statistics - For modeling uncertainty and making predictions
- Calculus - Especially derivatives, to optimize learning through gradient descent
- Optimization Techniques - Like stochastic gradient descent or convex optimization
Machine Learning
When you understand different ML paradigms, you’re able to choose the right tools to build an AI system.

You’ll work with:
- Supervised Learning - Models like decision trees or logistic regression, trained on labeled data
- Unsupervised Learning - Clustering and dimensionality reduction, for pattern discovery
- Reinforcement Learning - Teaching agents to make sequences of decisions based on rewards
Data Handling
As an AI engineer, you’ll often have to work with data that’s messy, inconsistent, and comes from various sources.

Here are the main tasks you’ll be involved in:
- Data Collection & Ingestion - Connecting to data sources, such as APIs, files, or databases, and automating the process of retrieving fresh data for analysis or training.
- Data Cleaning & Preprocessing - Cleaning and structuring raw inputs by handling missing values, fixing inconsistencies, and reshaping data into usable forms for downstream tasks.
- Data Transformation - Transforming raw features into engineered representations that better reflect patterns, relationships, or constraints relevant to the model.
- Workflow & Pipeline Management - Creating automated, reproducible pipelines to move data from ingestion through transformation and into models reliably.
- Data Quality Assurance - Checking anomalies, validating expected distributions, and monitoring for unexpected shifts in the data that might degrade model performance.
- Data Governance Awareness - Ensuring compliance with privacy, legal, and organizational rules about how data can be used, stored, and shared in AI systems.
Deep Learning Frameworks
AI engineers often work on tasks that require the use of neural networks, such as image recognition or speech processing.
Working with deep learning means understanding how to define architectures, manage training loops, handle large datasets efficiently, and evaluate model behavior during and after training.
This involves the following tasks.

Model Selection and Adaptation - Choosing suitable architectures or pre-trained models that align with the task and adapting them for specific use cases.
- Architecture Configuration - Adjusting layers, activation functions, loss functions, and training strategies to suit the dataset and problem.
- Training Supervision - Running and monitoring training jobs, managing compute usage, and handling issues like overfitting or vanishing gradients.
- Evaluation and Validation - Testing model performance using appropriate metrics, cross-validation strategies, and holding out data for robust validation.
- Model Optimization - Improving inference speed, reducing model size, or applying quantization/pruning techniques to make deployment more efficient.
- Integration and Deployment - Embedding trained models into production environments, often as APIs, within apps, or on edge devices, ensuring they run reliably under load.
- Monitoring Post-Deployment - Tracking model accuracy, latency, drift, and edge-case behavior in real-world usage to trigger alerts or retraining if needed.
Soft Skills
Fortunately, or for some unfortunately, AI engineers don’t work in isolation; they need to cooperate with other members of the data team. In doing so, you’ll need these skills.

Collaboration - Working with cross-functional teams like product, UX, and business
- Problem Solving - Applying a systematic approach and logic to solve complex tasks
- Creativity - Think of new approaches to a task if the default ones fail
- Adaptability - The ability to learn and adapt to new approaches, findings, and tools
Emerging Skills in Demand
AI quickly evolves, and with it, skills that employers require evolve as well. Here are several such skills that are all the rage currently.

MLOps - Managing the lifecycle of machine learning in production
- Explainable AI (XAI) - Making models transparent and explainable
- Ethics in AI - Understanding the ethical impacts of AI systems
- Edge AI - Deploying AI on low-power devices like phones or wearables
Data Scientists vs Machine Learning Engineers vs AI Engineers
All three roles participate in an AI system-building workflow, but focus on its different aspects.
Data scientists focus on exploration and experimentation. Their main goal is to generate insights from data, test hypotheses, and build statistical model prototypes. It’s a highly analytical and insight-driven role that bridges the gap between raw data and strategic direction. (If you're also exploring this route, here’s a helpful breakdown of the data scientist career path.)

Machine learning engineers take the prototypes built by data scientists and turn them into scalable, optimized, production-ready models. This role sits between research and production, making models efficient, robust, and scalable.

AI engineers make those models usable by embedding them in real-world products and systems. Their work starts after the model is trained and validated.

Applied to a real-world project, the customer churn prediction, it would look like this:
- The data scientist explores the customer database, identifies churn patterns, and builds a prototype logistic regression model.
- The ML engineer replaces the prototype with a scalable XGBoost model, tunes hyperparameters, and deploys it to a model server.
- The AI engineer builds an API that connects this model to the company’s CRM, monitors its accuracy over time, and ensures that predictions appear instantly inside the customer dashboard.
Here’s a quick summary of who does what.

Educational Pathways for Aspiring Artificial Intelligence Engineers
There’s no exact one-size-fits-all degree for ‘graduating in AI engineering’. Your educational path can go in many different directions, and it mainly depends on whether you aim to be a full-stack AI practitioner or focus on specialized production roles with a larger AI team.
Generally speaking, there are three paths you can take.

1. Formal Education (University Degrees)
Most AI engineers start with one of the following bachelor’s degrees:
- Computer science
- Software engineering
- Artificial intelligence (in newer programs)
- Mathematics/statistics (especially with coding experience)
A solid bachelor’s degree, practical experience, and project work are typically enough for success if your goal is to be a production-focused AI engineer.
However, if you’re interested in pursuing a career in model development, algorithm design, or transitioning into ML engineering later, go for a master’s degree in AI, machine learning, or data science. This will give you a strong foundation in theory and research.
2. (Online) Bootcamps
This path is mainly for those who already have basic programming skills and want to transition into applied AI relatively quickly. Bootcamps can get expensive, but if you have the money, they’re an intensive and fast-track route into AI and ML.
Look for bootcamps that focus on:
- Building deployable AI products
- Using cloud tools and containers
- Collaborating on team-based AI projects
Some well-known bootcamps are:
- Online Machine Learning Engineering and AI Bootcamp (The University of Arizona/Springboard)
- Data Science & AI Bootcamp (Le Wagon)
- FourthBrain bootcamps
- AI Engineer Bootcamp (Alejandro AO)
- Remote Artificial Intelligence Engineering Bootcamp (Ironhack)
- AI Engineering (Turing College)
3. Online Courses and Certifications
The rise of online education has made it easier to gain many skills without a formal degree in the field. The same applies to AI engineering.
When choosing courses, make sure they include:
- Python and APIs
- Model deployment
- Production monitoring
- Real-world case studies or capstone projects
Here are some highly regarded online learning platforms and course suggestions:
- Coursera
- edX
- Udacity
- DataCamp
- Google Cloud/AWS/Microsoft Learn
- Professional Machine Learning Engineer (Google Cloud)
- Azure AI Engineer Associate (Microsoft Learn)
- AWS Certified Machine Learning - Specialty (Amazon Web Services)
- AWS Certified AI Practitioner (Amazon Web Services)
- Azure AI Fundamentals (AI-900) (Microsoft Learn)
4. Project-Based Learning
Many successful AI engineers don’t get into the field through degrees or bootcamps, but by building and deploying real-world projects.
This approach helps you:
- Apply what you’ve learned immediately
- Build a portfolio that demonstrates real engineering skills
- Gain comfort with the tools and workflows used in production AI
You can start from scratch and do your own projects. Also, you can use the help from the guided platforms like:
- StrataScratch
- DataTalks.Club
- GitHub open-source AI projects, e.g.,
- Capstone projects (Coursera, Udacity, DeepLearning.AI)
Entry-Level Roles and How to Get Started
Wanting to have a comprehensive knowledge of the AI engineering topics is commendable. It’s also a necessity, but to a point. People often think they have to learn “everything” before applying for AI engineering entry-level roles, and they get lost in the wilderness of endless learning.
However, breaking into AI engineering doesn’t require a PhD or years of deep learning research. What is needed is the right mix of technical foundations, project experiences, and the ability to ship something that actually works. So, at some point, you’ll have to start applying for the jobs.
Common Entry-Level Job Titles
You don’t necessarily apply immediately for a job titled “AI Engineer.” In most companies, especially larger organizations, this is a more advanced role.
However, these job titles encompass a similar type of work or offer a stepping stone toward it.

In startups and small teams, you might be hired under a broader title to do full-stack AI work, including model integration, API wrapping, and basic monitoring.
Resume and Portfolio Tips for Beginners
If you’re just starting, your resume won’t exactly be overflowing with experience, so you can’t rely on that. What about the education and all the tools you use? While the education and the tools are useful in and of themselves, on paper, they don’t mean much.
What you should do instead is make your resume tell a story that proves you’re already doing the work required, even without the job title, even without the actual job experience. You can do that by focusing on these elements.

But even more powerful than such a resume is a portfolio that shows those skills in action.
Here’s what you should include in a portfolio.

When building a portfolio, you don’t need ten or twenty projects. You need three good ones deployed, explained, and documented.
Here are several example portfolio projects to build.
- NLP-powered summarizer deployed via FastAPI and Hugging Face Transformers
- Image classifier with a Streamlit UI and Dockerized backend
- Recommendation engine integrated into a mock e-commerce site
- Bias checker for a classification model with dashboard metrics on fairness
- Real-time model using Kafka to stream data into a deployed sentiment analysis model
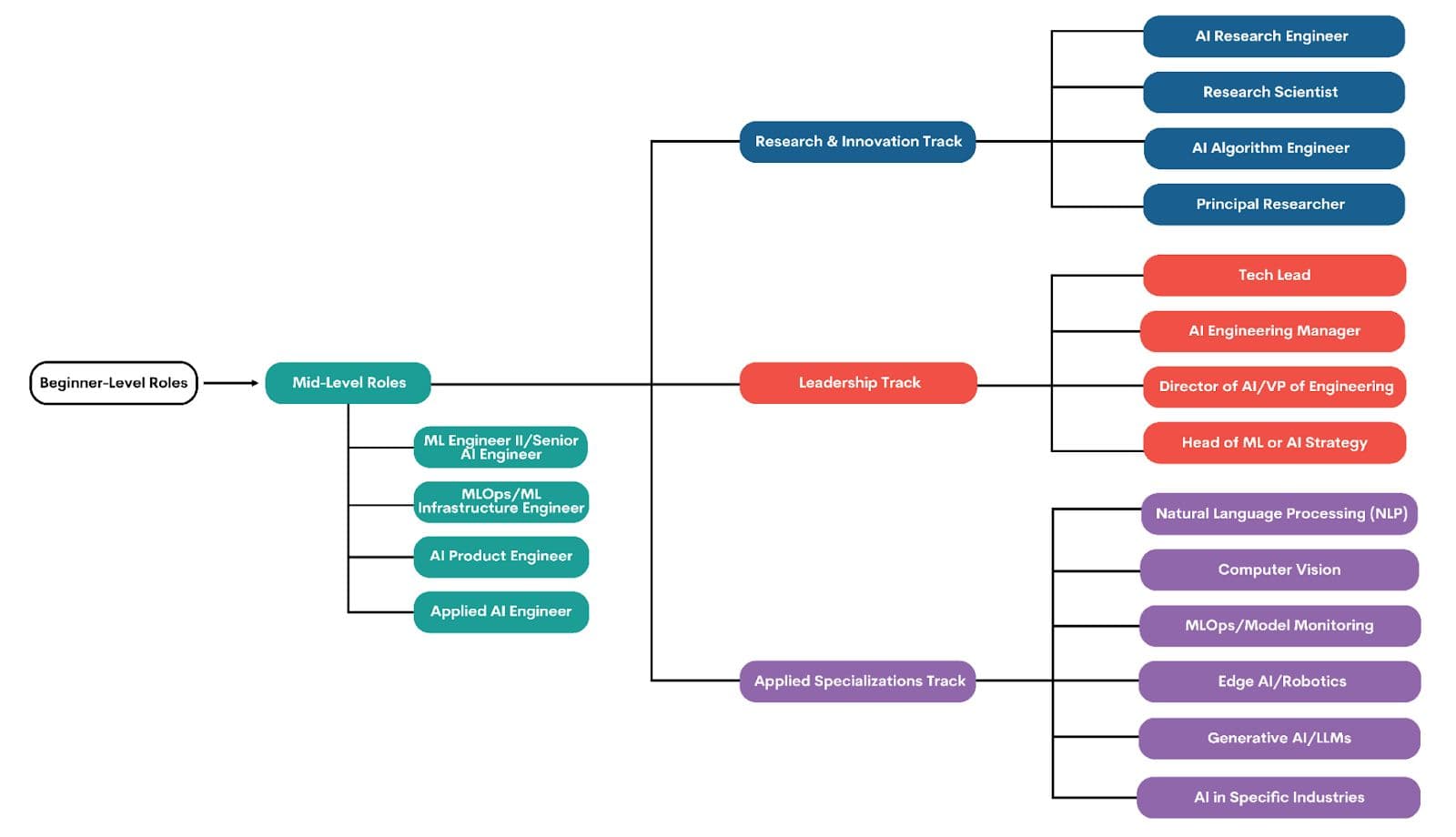
Career Progression and Specializations
The AI engineer career offers many different paths for development. The path you choose depends, as always, on the years of experience and, after that, on your interests and professional leanings.
Here’s what the career progression might look like.

After mid-level roles, your career can take three different paths:
- Research & Innovation Track: Involves papers, experimental models, and advancing the frontier, often with less direct user-facing application work.
- Leadership Track: Involves team leadership, roadmap design, architecture reviews, stakeholder communication, and long-term planning.
- Applied Specializations Track: Ideal for engineers who want to remain hands-on, build advanced systems, and develop domain expertise.
Choosing any of those three tracks doesn’t mean you’re stuck with it; it’s entirely possible to move between them as your goals or expertise develop.
Tools & Technologies Used by AI Engineers
Their job description means AI engineers have to use a wide range of tools and technologies. Here are the four main tool categories.

1. Programming Languages
In AI engineering, programming languages are not just for prototyping algorithms or running quick experiments in notebooks. You’ll use these languages to develop, package, and deploy models into fully integrated software systems. The code you write must interact with all components across the stack.
The commonly used languages are:
As for R, a common language in data science, it’s not typically used in AI engineering roles focused on deployment.
Here’s an overview of programming languages and their use in AI engineering.

2. Frameworks & Libraries
These tools are used to wrap models into APIs, serve them efficiently at runtime, and enable other systems to interact with them.
The frameworks and libraries used can be divided into three categories:
- Model Integration & Serving
- Monitoring & Data Flow
- Containerization & Orchestration
You can find info about all those tools in the table below.

3. Frontend & Application Integration
AI engineers must ensure the AI model’s outputs are usable, responsive, and well-integrated into the product’s UI/UX. This is where frontend and app integration tools come into play.
The popular tools include:
Here’s an overview of tools.

4. Cloud & Deployment Environments
AI engineers often work within cloud platforms. They don’t use them just to host machine learning models, but also to deploy the full applications that use those models. Those tools help with serverless compute, message queues, API gateways, and object storage.
The most popular cloud and deployment environments are:
- AWS Lambda/GCP Cloud Functions/Azure Functions
- Firebase/Supabase
- API Gateways
- CI/CD Pipelines
Here’s an overview.

Challenges and Considerations
The role of an AI engineer sounds almost perfect, but there are still some challenges and considerations.

1. Ethical Concerns
Working with models is all fine; it’s just you and your technical knowledge. However, you must remember that, once the model is in production, you’re dealing with people, fairness, and consequences.

2. Data Availability & Quality
The AI models are only as good as the data they use is. That’s an old GIGO principle: garbage in, garbage out. And, guess what, the data you’ll have at your disposal will often be unclean, non-labeled, sometimes even not usable at all.
AI engineers are not in charge of the upstream data pipeline, but they’re often the first to see data problems in production. If the model breaks in production, you’ll be responsible.
That’s why you must pay attention to data availability and quality.

3. Keeping Up With Rapid Change
AI engineering is a new field and also one of the fastest-evolving. You must keep up with the changes if you want to stay on top of your game. This involves learning new tools, expectations, and architectural norms.

Resources for Continuous Learning
The last challenge we mentioned makes it obvious that you’ll need to treat learning as an ongoing process.
Luckily, there’s plenty of material to learn from.

1. Online Learning Platforms
If you want structured learning, online platforms are a great choice. They offer learning paths, often with hands-on projects, graded assignments, and certifications that help prove your skills to employers.
Here are several recommended platforms:
- StrataScratch
- Coursera
- edX
- Udacity
- DataCamp
- Springboard/University Bootcamps
- Fast.ai
- Kaggle Learn
You can find an overview below.

2. Books
Books can’t always keep up with the speed at which the AI field changes. However, they’re still probably the most effective ways to learn complex AI concepts, especially if you’re looking for theoretical, conceptual, and mathematical clarity.
We recommend these three books:
- Deep Learning by Ian Goodfellow, Yoshua Bengio, and Aaron Courville
- AI Engineering by Chip Huyen
- Grokking Deep Learning by Andrew Trask
Here’s an overview.

3. Blogs and Sites
If courses give you structure and books give you depth, blogs and technical sites offer freshness and perspective.
These will help you stay relevant without drowning in research papers or a scattered news feed.
- Distill.pub
- The Gradient
- Lil’Log (Lilian Weng’s blog)
- Google AI Blog
- Amazon Science
Here’s an overview of each of the blogs.

4. Newsletters
It’s easy to get overwhelmed by constant changes in AI engineering and the sheer quantity of information produced almost daily.
Newsletters can help you with that. They offer organized information and are written by experts who digest the firehose of updates so you don’t have to.
These are our suggestions:
- The Batch by Andrew Ng
- Import AI by Jack Clark
- Data Elixir
Here’s an overview.

5. Communities and Events
Involving yourself in the community and events is not only for networking. Communities can accelerate your learning by showing you how to do something via real-time feedback, mentorship, and support from peers.
Here are some suggestions on where to get involved.
- GitHub
- Hugging Face
- Reddit: r/MachineLearning
- Reddit: r/LearnMachineLearning
- Reddit: r/dataengineering
- Fast.ai/DataTalksClub/Discord
- Meetups & Conferences
- X/LinkedIn
You can find an overview below.

Is a Career as an Artificial Intelligence Engineer Right for You?
You learned a lot about the AI engineer career. However, you still haven’t learned the most important thing: how you fit in that career.
AI engineering requires creativity and structure, autonomy and collaboration, experimentation and production. Do you think you have what it takes to succeed in this role?
Let’s see how you can assess your fit.

1. Traits of Successful AI Engineers
The best AI engineers are equally good builders and thinkers. For that, you need a blend of logical reasoning, technical confidence, willingness to learn, and creativity.

2. Work and Lifestyle Expectations
AI engineers don’t live in a single discipline. They operate at the intersection of software engineering, machine learning, and product development.
In terms of work, your days will involve the following.

As for lifestyle, many AI engineering roles are remote-friendly, offering flexibility. However, you should expect a spike in working hours and intensity around deployment deadlines or while retraining. You should expect lots of experimentation, testing, and coordination across teams.
3. Self-Assessment Tips
For a quick self-assessment and decision whether this role is right for you, ask yourself these questions.

If you answer “yes” to most of those, well, you shouldn’t think twice.
Conclusion
The actual job’s core tasks may be similar, but expectations around collaboration, specialization, and real-world performance have risen dramatically.
As for the technical changes, the most significant ones arose from the emergence of LLMs and AI, as well as the growing mainstream adoption of live data streaming.
In 2025, it’s not enough to know what to do. You need to know how, when, and why. And interviews reflect that.
FAQs
1. What qualifications do I need to become an Artificial Intelligence Engineer?
Most AI engineers have a bachelor’s degree in computer science, software engineering, data science, or a related technical field. Many also transition into the field through bootcamps, self-study, and project-based learning.
The most important is proof of your skills: hands-on experience with ML models, coding skills, and the ability to build and deploy intelligent systems.
2. How long does it take to become an Artificial Intelligence Engineer?
Depending on your starting point.
Do you have a software or data background? If yes, you’ll then need 6-12 months of focused effort to learn AI-specific skills.
Are you a newcomer? If so, expect to spend 1-2 years building up the mathematical, programming, and machine learning skills through study and doing projects. If it includes completing a bachelor’s degree, count the time needed for graduation.
3. What programming languages do Artificial Intelligence Engineers use?
- Python - development, experimentation, scripting, and backend AI integration
- Java - integrating AI features into Java-based services and Android apps
- C++ - performance-critical AI applications, real-time systems, deploying models on edge devices
- JavaScript/TypeScript - connecting AI models to front-end applications or building web interfaces that consume AI APIs
- Swift/Kotlin - integrating AI capabilities into native iOS and Android mobile apps
4. Are Artificial Intelligence Engineers in demand?
Yes, they are.
It’s one of the most sought-after roles among data jobs. As more companies integrate AI into their products and infrastructure, demand will only grow.
5. Can Artificial Intelligence Engineers work remotely?
Yes, they can. Many AI engineer roles are hybrid or fully remote, primarily if the work focuses on model integration, backend development, or infrastructure design.
If the job is more about working with large models or sensitive data, some companies might require on-site presence. However, flexibility is increasingly common even in those situations.
6. How much do artificial intelligence engineers make?
According to Glassdoor, the salary for AI engineers ranges from $110k to $176k per annum. This includes base salary plus additional benefits.
The median salary is $138k.
Share